传统的搜索引擎获客投入产出比越来越低了文章源自iGEO优化网iGEO优化网-https://igeo.wang/archives/227
在过去的10年里,SEO和SEM是很多企业市场部获客的重要手段,甚至是主要获客渠道,但这2年逐渐成为预算表里被砍的常驻客。效果越来越差,ROI合不上,没法跟老板交代,很多企业不得不重新评估SEO和SEM的投入产出。文章源自iGEO优化网iGEO优化网-https://igeo.wang/archives/227
当ChatGPT、智谱清言、DeepSeek、Kimi等AI语料能够直接生成整合答案,规整列出内容来源,再也不是仅提供搜索信息的链接列表时,也意味着传统的内容被触达和搜索逻辑正经历前所未有的颠覆。文章源自iGEO优化网iGEO优化网-https://igeo.wang/archives/227
文章源自iGEO优化网iGEO优化网-https://igeo.wang/archives/227
文章源自iGEO优化网iGEO优化网-https://igeo.wang/archives/227
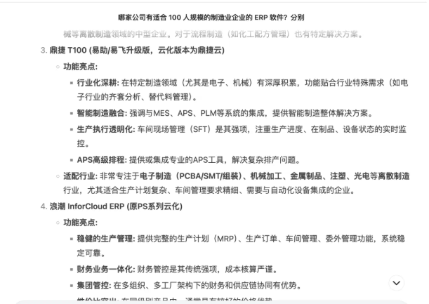
“制造业企业的 ERP 软件推荐”文章源自iGEO优化网iGEO优化网-https://igeo.wang/archives/227
“哪家公司有适合 100 人规模的制造业企业的 ERP 软件?分别列出他们的功能亮点和适配行业”文章源自iGEO优化网iGEO优化网-https://igeo.wang/archives/227
文章源自iGEO优化网iGEO优化网-https://igeo.wang/archives/227
在AI 对话框里,用户不会看到链接列表,而是直接收到一个整理得非常清晰的回答:文章源自iGEO优化网iGEO优化网-https://igeo.wang/archives/227
“嗯,用户想找适合100人规模制造业企业的ERP软件,还要求列出功能亮点和适配行业。这个规模属于中小型企业,预算和功能需求可能比较务实,既要全面又不能太复杂。
用户可能是企业IT负责人或者管理层,正在做选型调研。制造业范围很广,得考虑不同细分行业的特点。比如离散制造和流程制造对ERP的需求差异就很大,机械加工厂关注车间排程,而化工企业更重视配方管理。国内厂商对中小企业更友好,价格适中且本土化做得好...............
回答结束后,它已经规范地将市面上的一些信息帮用户整理好了,并分别整理出它们各自擅长的领域。
单是上面的信息,对用户做决策有什么影响?
作为用户,我们搜索这个信息的目的是:为了能得到一款产品解决我当下的难题,而用户对这些信息几乎是没有认知的,所以 AI 系统给出来的答案往往会比新手用户四处搜寻答案更加专业和贴近需求。
用户往往会有先入为主的“刻板印象”,会更偏向于相信 AI 给出的答案。
客户已经不需要打开搜索引擎,同时打开10余个网页反复对比了。而是将这些工作全部交给 AI,再根据 AI 推荐的公司产品问问同行,差不多就能敲定找哪家合作了。这也意味着:信息的筛选与组织,已经从用户手里,转移到了模型手里。能左右客户初筛选的是 AI 大模型。
GEO(生成式引擎优化)这个概念之所以成立,是因为它传统的 SEO/SEM逻辑完全不同。SEO优化的是:“你搜索就有可能搜到我”;GEO解决的是:“你的内容被 AI 推荐给用户”。
一、发布的渠道,AI模型得抓的到
内容发布在开放平台(如知乎、百家、媒体站点、第三方机构报道等)。再者,官网的结构和逻辑必须是清晰的、活跃的,模板型官网的抓取率极低,以及抓取权限是开放的。AI模型需要阅读你的信息,才能把它引用出来。
二、生产的内容,AI模型得能看的懂
AI 不具备读懂互联网黑话的能力,它无法整理和理解你“想表达”什么,比如:“帮助大企业实现可信的数字化系统升迁,打造韧性企业,支撑商业创新和管理重构”。AI 更倾向于抓取内容结构层级分明、逻辑清晰、描述清晰、有理有据的信息。
三、生产的内容,得符合 AI 的抓取习惯
语言要自然、有结论、有逻辑,信息密度不能太低。模型更容易采纳“像解答”的内容,而不是“像描述”或“像宣传”的段落。比如,标题是:《OpsPilot智能运维系统哪家公司做得好?》,接下来的正文答案采用解答式回答,并引用大量的数据与第三方报道链接与资质。AI 很大可能会直接引用这里面的信息。
因为AI它也是被用户提问,它也想拿来就用。
四、更清晰的逻辑结构和介绍说明
AI 非常喜欢抓取有清晰的内容结构、详细的产品说明的内容。如果是B 端,AI 喜欢有产品参数、应用场景、解决什么问题的能力、帮客户解决哪些问题、分别是哪些功能解决了哪些问题。
如果是 C 端,AI 喜欢抓取有测评整理、配料说明、权威指南、数据明确说明等信息。
这些信息 AI 整理起来非常方便。是的,简而言之就是 AI 也希望你把信息整理好给它,它直接抓取再整理一层就可以回答用户了,而不是它要经过很多层处理才能整理出信息。
而且 AI 它对信息和数据的应用场景是:它要回答用户提出来的问题。所以它也很倾向抓取那些提问式的文章与内容。这是我平时应用 AI 时经常查看数据引用来源得出来的答案。
这就解释了很多人的疑惑:
“我们公司写了大量的文章与内容,AI 就是不抓取”、“我们公司用 AI 写了大量的文章铺量做 SEO,但是 AI 好像都不抓取”、“我们公司有全渠道的账号都在用 AI 写内容来铺,但好像没什么效果”等等。
不是内容不够多,而是内容不好用,不是 AI 想要的东西。
生成式AI引用内容的机制,底层逻辑和人完全不同。它既不会偏爱原创,也不会尊重首发,它关心的是:这段话放进回答里通不通顺,像不像人类说的,有引用是不是更合理,引用了之后会不会踩雷,够不够权威。
比起你,AI 更怕自己说错话做错事。
这套AI 抓取数据和信息的偏好虽然不透明和不可控,但并不是完全无迹可循。
如果平时多加留意和细心观察,就能窥探一二。基于上述的这些逻辑,我们可以在内容创作的标题、结构、层次、发布路径等形式上做调整,如果是铺 GEO 的内容,尽量做 AI 喜欢的内容。
GEO 服务商透露给我,他们是怎么给客户做 GEO 的?
1. 结构结构,文字要有结构和层级,每段都能被拆出来
AI 语料大模型在抓取信息的时候,并不是整篇文章抓取的,而是一段一段或者一句一句的抓取,比如你问:xxx 产品有什么功能,AI 会清晰罗列出四五个点,但是,这四五个点看似连贯,但只要仔细看内容来源就能发现,每一段话都来自不同渠道的文章内容,分开抓取的。每个都是独立“模块”。
这意味着,内容营销的内容生产时需要进一步做设计:
❶ 每一段话,只阐述一个点(一个功能或一个事)
❷ 每一段话下面,回答一个具体的问题
❸ 内容结构层级分明,要分点要分层论述
❹ 内容的阐述分点总结,改变以往长篇大论后文末总结的习惯
❺ 一个问题配一个答案,让 AI 可以独立抓取这部分,即使抓取了这部分,也不影响阅读。让 AI 抓取后能截断使用,而不是过度依赖上下文。
❻ 标题很重要,AI 会优先抓取标题与用户搜索的信息相关性较强的网页内容。
值得一提的是,这1至6 部分是联网搜索的抓取逻辑,而深度思考类的逻辑更倾向于上面的优先级部分,这 2 种信息抓取天差地别,信息的可信度也天壤之别,具体得看搜索人的搜索习惯是深度思考还是联网搜索了。
有些 AI 工具抓取的信息和数据的来源,是不区分时间限制的,甚至可能抓取 10 年前的远古数据;而有一些 AI 工具则是只抓取近半年-近 1 年更新的文字内容,这也提醒了我们做内容时,一定要常更新,尤其是官网。
2. 平台选择:发在AI能抓到的地方
模型的训练语料和实时抓取范围并不全面,很多常见平台(如微信、抖音)是封闭环境,AI访问不了。各家有各家的墙,各家有各家的生态,打通不了一点。
在实践中,更容易被引用的平台有:
-
官媒类媒体网站(如 xxx 时报、新华网等)比重很大
-
知识类UGC平台(知乎、CSDN 等)比重很大
-
开放的品牌官网(具备基础SEO结构)
-
公司官网内容更新(模版网站很少抓取)
-
第三方媒体信息(别人口中的你)
划重点,这里要考。
AI 的深度思考模式,是非常喜欢抓取白皮书和报告的信息和数据来作为权威信息来公布的。有些 B2B 公司很擅长做白皮书和报告,但是他们很多都是让用户填信息的方式领取。这就意味着屏蔽了信息来源,AI 抓取不到。
这没关系啊,完全可以对白皮书作为进一步解读,让重要信息流露出来给 AI 抓取,因为 Ai 认为这是权威信息。很遗憾,暂时没看到哪家公司在做。
3. 说人话、堆数据,让 AI 更愿意相信你
能给 AI 引用的内容通常都是有这些特征的:
-
明确表达事情,如功能、产品能做什么,能解决什么问题等等
-
信息密度高(一句话说清楚一个结论)
-
有出处标注或引用链接,能标记引用出处,AI 会识别为真实数据
-
使用问答式、结论式、枚举式结构(模型好拆)
-
多堆砌真实数据和年月日,在 AI 看来这是权威数据的象征,也方便它引用到其他用户的回答中。
4. 技术配合:抓得到,读得懂
虽然GEO不依赖复杂的技术手段,但以下几点是基础保障:
-
页面能被爬虫抓取(非纯JS渲染、无登录限制)
-
有基础结构化标签(如FAQ schema、JSON-LD)
-
页面路径、标题、段落层级清晰明确
-
有稳定URL(模型引用路径不会丢失)
用户搜索习惯正在逐渐被改变,GEO的重要性在市场营销的占比越来越大,对于那些能够及时适应这一变革的企业来说,GEO将是打开未来市场的一把金钥匙。而对于整个行业来说,GEO的发展也将推动营销方式的不断创新和升级。
GEO 这么火,为什么很少企业能真的落地
1. 机制不透明。
AI引用内容的机制不透明,效果很难预测;行业内也没有标准做法,不同模型对表达风格的偏好也不一样,而且大模型生态之间还有墙,导致很多内容不容易被抓取。
GEO更像是一种适应期。它没有固定路径,也没有稳定产出。但它指向的方向是确定的:当内容不再靠“展示”争取注意力,而是靠“结构”获得使用权,写给模型看的能力,早晚会成为基本能力之一
2. 暂未意识到商业价值。
很多人还未意识到 AI GEO 推荐的商业价值,认为与其去做一个不可控的结果,还不如守住基本盘,做好 SEO 和 SEM 就可以了。
3. 不尊重商业规律。
大多数营销人对 GEO 和 SEO 的理解还是停留在铺内容上,尤其是 AI 工具出现后,每天生产上百篇甚至上千篇互联网垃圾,认为这也就是做好 SEO 和 GEO,实际上 AI 是不会抓取 AI 自己生产的内容的,AI 味太冲。
4. 暂未有时间探索。
其实我并不建议所有人都去探索 GEO,如果有条件,我们还是建议交给第三方服务商来按效果付费或按项目付费,让自己把时间花在更有价值的事情上,第三方服务更加专业更加可靠。
如果你在这方面颇有心得,欢迎联系我们做分享。
- 部分内容来源于网络,并已标注来源,如有侵犯到您的利益,我们深表抱歉,请联系我们删除,感谢。转载请保留本文链接。

