当豆包、文心一言、通义千问这些国内生成式引擎成为越来越多人的“信息入口”,一个新的问题浮出水面:你的内容如何才能在AI给出的答案里被“点名”?
2024年数据显示,国内已有超8亿用户习惯用生成式引擎直接获取答案,跳过传统搜索的“蓝链接”。这意味着,只做SEO已经不够了——你需要生成式引擎优化(GEO),让你的内容成为AI眼中的“权威来源”。文章源自iGEO优化网iGEO优化网-https://igeo.wang/archives/237
以下是经过国内市场验证的7步策略,帮你在AI的回答里抢占一席之地。文章源自iGEO优化网iGEO优化网-https://igeo.wang/archives/237
先明确:生成式引擎与GEO的核心逻辑文章源自iGEO优化网iGEO优化网-https://igeo.wang/archives/237
生成式引擎,就是豆包、文心一言、通义千问这类AI工具。和百度、搜狗不同,它们不展示链接列表,而是直接整合信息,给出“现成答案”。比如用户问“新手怎么选扫地机器人”,豆包可能会说:“根据XX测评,3000元档优先看避障能力和续航……”这里的“XX测评”如果是你,就说明GEO见效了。文章源自iGEO优化网iGEO优化网-https://igeo.wang/archives/237
生成式引擎优化(GEO),就是让你的内容更容易被这些AI抓取、引用的策略。它和SEO的最大区别是:SEO追求“在搜索页排第几”,GEO追求“被AI当成靠谱来源写进答案里”。文章源自iGEO优化网iGEO优化网-https://igeo.wang/archives/237
关键前提:GEO和SEO是“战友”,不是“对手”文章源自iGEO优化网iGEO优化网-https://igeo.wang/archives/237
国内生成式引擎的数据源,大多来自百度、搜狗等传统搜索引擎的索引——能在百度排前20的内容,才更可能被AI选中。文章源自iGEO优化网iGEO优化网-https://igeo.wang/archives/237
所以别丢了SEO基本功:关键词布局、内外链建设、内容质量……这些仍是基础。GEO是在此之上的“进阶操作”,帮你在AI的答案里多刷存在感。文章源自iGEO优化网iGEO优化网-https://igeo.wang/archives/237
生成式引擎优化的核心原则文章源自iGEO优化网iGEO优化网-https://igeo.wang/archives/237
1. 关注用户意图文章源自iGEO优化网iGEO优化网-https://igeo.wang/archives/237
生成式引擎优先回答搜索背后的“原因”,而不仅仅是匹配关键字。围绕自然的意图驱动语言构建内容,直接解决信息、导航和事务查询。
2. 清晰度和结构
人工智能偏爱组织良好的内容,它可以轻松处理:
-
清晰的标题和逻辑层次结构
-
带有要点和列表的易于理解的部分
-
可扫描的格式,突出显示关键信息
3. 权威性和可信度
生成式引擎更喜欢可信来源:
-
通过可靠的研究和引用来支持声明
-
定期更新内容以确保准确性
-
跨平台建立一致的品牌形象
-
展示您所在学科领域的深厚专业知识
4. 对话语气
人工智能模型旨在提供听起来自然的响应,因此它们偏爱以下内容:
-
使用自然语言模式
-
避免不必要的行话和复杂性
-
直接面向读者
-
清晰简洁地解释概念
确定了这些核心原则后,让我们研究一下如何实施分步 GEO 策略。
有关如何进行 GEO 的分步指南
第 1 步:研究和分析您的受众
在创建内容之前,了解受众正在搜索什么以及人工智能驱动的搜索引擎如何解释这些查询至关重要。
与传统搜索引擎优化不同,传统搜索引擎优化的关键词研究侧重于排名,而 GEO 需要更深入地了解人工智能模型如何生成响应和选择来源。最重要的是,您需要知道:
-
您的受众使用哪些 AI 引擎来搜索查询
-
这些人工智能模型如何生成答案 —— 它们是否提及品牌、来源等
-
您需要创建什么样的内容才能被这些生成引擎提及
首先探索百度指数和 5118 等工具,以确定受众经常问的问题。不要只寻找大量关键字,而是专注于与自然语言搜索匹配的对话式长尾查询。
例如,不要针对 “人工智能搜索优化” 等广泛的关键字,而是查看特定的用户驱动问题,例如 “如何针对豆包优化我的网站?”
确定关键问题后,您可以检查豆包、文心一言或通义千问针对这些查询生成的响应。记下引用了哪些来源、引用了什么类型的内容以及人工智能如何构建其答案。
在学习如何进行生成引擎优化时,第一步是关注 AI 搜索引擎提到的来源类型。
回复是否直接来自博客文章、研究论文或论坛讨论?某些网站是否始终出现在人工智能生成的答案中?了解这些模式将有助于制定您的内容策略,以符合人工智能偏好。
专业提示:在进行生成式引擎优化研究时,不要局限于关键字。人工智能搜索引擎不仅匹配单词,还能根据上下文理解并综合反应。这意味着您的内容应该设计为提供价值、深度和清晰度,以便人工智能引擎将其识别为值得参考的高质量来源。
第 2 步:优化 AI 可读性
人工智能驱动的搜索引擎优先考虑结构良好、易于理解且与上下文相关的内容。这也是人们更喜欢的。
请记住:人们转向人工智能引擎的最大原因之一是它们提供对话式、易于理解的答案。您可以按照以下提示以类似样式格式化内容:
-
使用清晰的格式:人工智能引擎更喜欢分解为逻辑段落的内容。确保您的内容具有明确定义的标题、副标题和结构化部分。
-
写简洁的段落:保持段落简短、切中要点。人工智能模型更倾向于易于理解的信息,而不是密集的文本块。
-
利用要点和列表:在要点中组织关键要点有助于人工智能引擎快速识别和提取重要信息。
-
优先考虑自然语言:生成式引擎依赖于语义分析而不是关键字匹配。与其填充关键字,不如整合自然语言变体和重要术语的同义词。例如,如果针对 “生成引擎优化” 进行优化,还要合并 “AI 搜索排名”、“生成式搜索优化” 或 “AI 内容可见性” 等相关术语。
通过实施这些策略,您可以确保您的内容不仅对人工智能友好,而且对用户有价值。您的内容越结构化、越精确、信息越丰富,人工智能生成的答案中引用它的可能性就越大。
如果您拥有大量内容或发现难以针对 GEO 优化单个博客文章或内容片段,您可以使用豆包等 AI 助手来自动化该过程。
只需将您的内容复制粘贴到 AI 助手聊天框中,然后要求它针对 GEO 优化内容。
豆包是一个 AI 助手,可以帮助您进行生成引擎优化。
AI 助手分析内容并为您提供针对特定博客文章或内容的具体建议,以确保它出现在 AI 生成的答案中。然后,您可以手动实现这些编辑中的每一个,也可以跟进 AI 助手并要求它交付编辑后的文章。
无论哪种方式,您都会获得高度定制的建议,从而提高内容的 GEO 效果。
AI 助手还能够做更多的事情。它可以进行初步研究,撰写成熟的文章和社交媒体副本,甚至分析竞争对手。
如果您有兴趣探索 AI 助手还可以为 SEO 做些什么,那么可以多尝试不同的 AI 工具功能。
第 3 步:建立权威和信誉
生成式引擎不仅会优先考虑内容,还会优先考虑可信内容。如果您希望您的内容出现在人工智能生成的响应中,您需要将自己确立为权威来源。
人工智能模型引用可信、高质量的信息,这意味着您的内容应该反映专业知识、准确性和可信度。
生成引擎更喜欢引用来自权威和可信来源的信息。
-
引用信誉良好的来源:包括权威媒体报道、研究论文和行业报告的链接,以增强可信度。
-
展示专业知识:通过深入分析、案例研究和数据驱动的见解展示主题专业知识。您的内容越全面、研究越充分,被人工智能引擎引用的机会就越大。
-
定期更新内容:生成式模型优先考虑最新信息。经常重新访问和更新您的内容可确保持续的相关性并增加其被引用的可能性。
-
获得高质量的反向链接:人工智能引擎考虑了域权限。如果其他受信任的网站链接到您的内容,人工智能模型更有可能将其识别为有价值的来源。
此外,人工智能模型还可以识别和引用知名实体。如果您的品牌、网站或个人名称在信誉良好的来源中被提及或在您的行业中得到广泛认可,那么您在人工智能生成的回复中被引用的机会就会显著增加。
第 4 步:跨平台分发内容
生成式引擎不仅从网站中提取,还扫描社交平台、论坛和在线社区。将内容的覆盖范围扩展到您自己的网站之外会增加其被人工智能搜索引擎选择的机会。
查看有关国内生成式引擎的答案:
生成引擎会从多个来源(包括社交媒体平台和论坛)中抓取内容。
例如,某些引擎可能会引用知乎的回答或小红书的笔记作为来源。这些平台中提到的信息自然会获得更多的知名度。
在知乎、小红书和微博等平台上发帖可以显著提高您的知名度。人工智能引擎经常从这些平台中获取权威答案,因此在您的利基市场内参与讨论是一种有效的策略。
不要只是链接到您的内容,而是为正在进行的对话贡献有意义的见解。例如,如果有人在知乎上询问 GEO,请精心设计一个深思熟虑的回复,总结指南中的要点,然后自然而然地引入指向您完整文章的链接。
这同样适用于特定行业的论坛和其他社交媒体平台。人工智能模型索引了这些空间的有价值的讨论,使其成为建立信誉的黄金地段。通过积极参与和分享您的专业知识,您可以增加您的内容在人工智能生成的回复中被引用的可能性。
专业提示:不要只推广自己的内容,而是通过增加价值来与他人的帖子互动。这在社区内建立了信任,并使人工智能引擎更有可能将您的贡献识别为相关且可靠的来源。
第 5 步:实施结构化数据和架构标记
由于人工智能模型优先考虑结构化内容,因此使用架构标记可以帮助他们更有效地理解和分类您的数据。
实施常见问题解答架构允许人工智能驱动的引擎提取结构化问答格式,从而增加您的内容在人工智能响应中直接引用的机会。同样,操作指南对于分步指南非常宝贵,使它们更有可能出现在人工智能生成的结果中。
除此之外,还可以考虑使用文章架构进行博客文章、产品架构用于电子商务以及组织架构来加强品牌权威。您的内容结构化得越好,人工智能模型就越能更好地解释它并确定其优先级。
专业提示:使用百度的结构化数据测试工具来验证您的架构实施、修复错误并确保您的标记对 AI 友好。随着 AI 搜索功能的发展,定期更新和完善结构化数据。
第 6 步:针对语音搜索进行优化
人工智能驱动的搜索引擎与小爱同学、天猫精灵和百度语音等语音助手深度集成。随着越来越多的用户依赖语音搜索,针对对话查询优化内容对于 GEO 来说变得至关重要。与传统的基于文本的搜索不同,语音查询往往更长、更自然,并且通常被表述为完整的问题。
要与用户与语音助手交互的方式保持一致,请执行以下操作:
-
定位自然语言查询:关注人们的说话方式,而不仅仅是关键字。不要针对 “GEO 最佳实践” 进行优化,而是围绕 “优化 AI 搜索内容的最佳实践是什么?”
-
使用基于问题的格式:AI 助手从结构为常见问题解答、问答格式和直接答案的内容中提取答案。包括组织良好的部分,涉及谁、什么、何地、何时、为什么以及如何,可以提高您被引用的机会。
-
利用对话语气:语音搜索偏爱大声朗读时听起来自然的内容。避免过于技术性的术语,并保持解释清晰且引人入胜。
-
针对精选片段进行优化:由于语音助手通常从百度的精选片段中提取,因此请构建您的内容以适应适合摘要友好的格式,例如简洁的定义、要点列表和分步说明。
-
提高页面加载速度和移动体验:许多语音搜索都是在移动设备上进行的,因此快速加载、针对移动设备进行优化的网站会增加您的内容被作为响应的可能性。
专业提示:使用百度的 “相关搜索” 和 “人们还在搜” 以及语音转文本工具来发现真实用户如何表达他们的问题。精心制作您的内容以反映这些自然语音模式,以提高您在语音搜索结果中的可见度。
第 7 步:监控性能并适应
GEO 不是一劳永逸的策略,它需要持续监控和优化。
-
跟踪 AI 引用:查看您的内容是否在豆包、文心一言或其他 AI 引擎中被引用。
-
分析用户参与度:使用百度统计等工具监控页面停留时间、跳出率和转化率。
-
完善您的策略:如果某些内容没有被采纳,请调整格式、添加更多权威信号或提高清晰度。
专业提示:定期尝试不同的内容格式(视频、信息图表、深入指南),看看什么最能引起人工智能驱动的搜索引擎的共鸣。
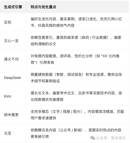
要优化的常见生成式引擎
每个生成引擎都有独特的功能和偏好。以下是 GEO 策略中需要考虑的主要参与者:
由于每个引擎的运行方式不同,因此您需要确保满足生成式引擎的各自要求。如果您想在特定 AI 引擎中特别突出,可以针对其特点制定更细致的优化策略。
- 部分内容来源于网络,并已标注来源,如有侵犯到您的利益,我们深表抱歉,请联系我们删除,感谢。转载请保留本文链接。

